通知公告

当前位置: 首页>通知公告>正文
杨凌职院拟推荐2018年国家教学成果奖公示
时间:2018-03-19来源:作者:点击数:

 

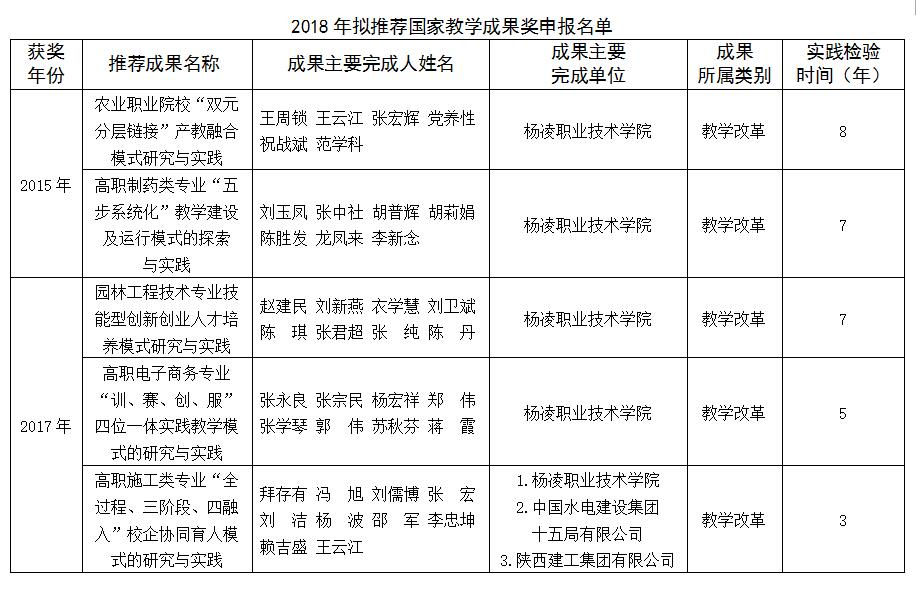
根据教育部《关于开展2018年国家级教学成果奖评审工作的通知》(教师函[2018]3号)及教育厅办公室下发《关于开展2018年国家级教学成果奖推荐工作的通知》要求,我院2015年和2017年获省级教学成果奖共7项,符合2018年国家教学成果奖推荐条件的5项。现将拟推荐的5项成果名称、成果主要完成人、成果完成单位、成果所属类别及成果实践检验时间(年)进行公示。

公示时间:2018年3月19日-3月26日,共7天.

公示期间,广大师生如有意见,可以通过电话、信函、邮件等方式,及时向学院职教研究所、学院纪委办公室放映监督。

监督电话:029-87083730;029-87088200

 

职教研究所

2018年3月18日