校园快讯

当前位置: 首页>校园快讯>正文
双高建设│杨凌职院牵头选育的火龙果新品种通过省审
时间:2023-03-31来源:作者:点击数:

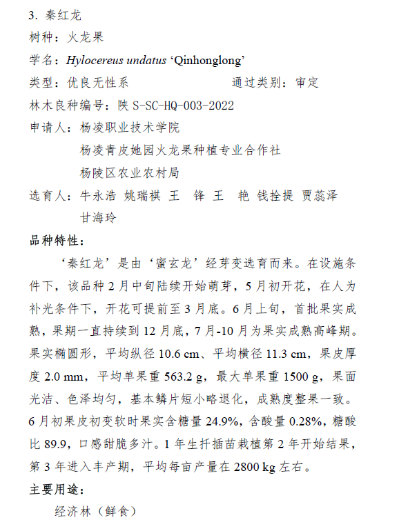
3月29日,陕西省林业局发布了2022年度陕西省林木良种名录,经陕西省林木和草品种审定委员会审定,全省共有29个品种为省级林木良种。由我校火龙果产业研发中心牛永浩博士团队选育的火龙果新品种“秦红龙”通过审定。

“秦红龙”火龙果新品种由杨凌职业技术学院作为第一单位,联合杨凌青皮她园火龙果种植专业合作社和杨陵区农业农村局,经过6年研究培育而成。“秦红龙”火龙果在设施条件下,2月中旬陆续开始萌芽,5月初开花6月上旬,首批果实成熟,果期可以一直持续到12月,7月-10月为果实成熟高峰期。果实椭圆形,平均单果重563.2g,最大单果重1500g,果面光洁、色泽均匀,基本鳞片短小略退化,成熟度整果一致6月初果皮初变软时果实含糖量24.9%,含酸量0.28%,糖酸比89.9,口感甜脆多汁1年生扦插苗栽植2年开始结果,第3年进入丰产期,平均每亩产量在2800kg左右,非常适合鲜食

 


/科技与教育研究   王灿   牛永浩   责编/马玲娟